電気自動車実習装置 KENTAC 5100 - 製品案内
SEARCH
KenTacの製品を探す
- カテゴリーから探す
- 型式・キーワードから探す
- 学習内容から探す
電気自動車実習装置 KENTAC 5100
- モデルベースによる開発工程の実習できます。
- シミュレーションとプログラムの自動生成
- 実機動作の検証(通信によるデータ収集も可能)
製品の特徴
- Matlabを使用したモデルベース開発が実習できます。
- モータ制御、回生エネルギーの実習ができます。
- 電動車両を実際に動かしてモータ制御の効果を具体的に実体験して学習できます。
学習項目
- 電気自動車の機械・電気構造の学習
- ブラシレスモータの駆動制御学習
- ソフトウェアの製作学習
- 電気自動車のトルク制御の学習
- 回生エネルギーの製作実習
- Matlabを使用したモデルベース開発の学習(Matlabは別途ご用意下さい)

シミュレーションとプログラムの
自動生成及び実機動作の検証
(通信によるデータ収集も可能)を
行うことができるので、
モデルベースによる開発工程の
実習ができます。
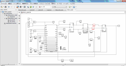
Matlab/Simlinkのブロックダイアグラム
仕様
- インバータ
・CPU部
CPU:SH2A-7216
内蔵ROM:1MB
内蔵RAM:128KB
・インターフェース部
電流センサ:2個
外付VR:2個
アナログ入力:3点
デジタル入力:8点
デジタル出力:8点
ホール素子/エンコーダ入力:1点
PWM出力:3相1軸PWM(6bit)
・ドライバー部
IPM:600V,100A
IPM制御回路(アームショート防止回路)
- モータ
ブラシレスDCモータ:48V,750W,レゾルバセンサ
- 車体
レーシングカートを使用
- 寸法
車両本体:約1400(W)×1800(D)×500(H)mm 約60kg(バッテリー、インバータ含まず)
インバータ:約350(W)×170(D)×170(H)mm 約5kg
バッテリー:約250(w)×170(D)×170(H)mm
※4台使用で60kg

車体

インバータ